忍者ブログ
since 2009.6.20
2026/03月

≪02月  1 2 3 4 5 6 7 8 9 10 11 12 13 14 15 16 17 18 19 20 21 22 23 24 25 26 27 28 29 30 31  04月≫
[5]  [6]  [7]  [8]  [9]  [10]  [11]  [12]  [13]  [14]  [15
毎日暑い日が続きますね・・・
水分補給をしっかりしてテニスを楽しみましょう(^^)

8月は無料振替キャンペーンを行います
お休みの連絡をフロントに連絡して下さった方のみが対象となりますので
お休みされる際は必ずご連絡をお願い致します

また貸しコートの予約は一か月前からになりますが
フロント業務が休業の場合は次の営業日が予約日と
なりますのでご了承下さい

お盆休みのレッスン休校日は9日より15日です
ナイター練習会の9日10日はフロント業務は
お休みとなりますのでご注意ください

貸しコートの営業は11日13日の二日間のみとなりますが
空クジ無しの抽選会を行います!
是非ご予約お待ちしております

                                                                                                                                                  (伊藤)
PR
こんにちは!
伊藤です(^O^)
そろそろ梅雨明けかな・・・!
今メドウス周辺は雷と大雨・・・(>_<)
これから向かう方は気を付けてお越しください。

明日13日から16日まで私伊藤がお休みを
頂くことになりましたので代行となります。
13日木曜日→代行 浜嶋
14日金曜日→代行 望月
15日土曜日→代行 AB 望月 ジュニア山田

ご迷惑をおかけしますがご了承願います。

私は明日より関東で働いている長男が扁桃腺の手術をするため
東京に滞在するためお休みします・・・
一人で行けるか心配ですが・・・(>_<)

無事おわることを祈っていてくださいねm(__)m

                             (伊藤)


おはようございます!
梅雨明けはもうすぐかな・・・?
不安定なお天気が続いていますが雨でもテニスができる
室内コートは良いですね(^^)

これからの季節は暑くなりますので十分な水分補給をして
プレーを楽しんで下さいね!

来月8月からは無料振替キャンペーンとしてお休みの連絡が
あった方のみ無料振替としますのでお休みの際は必ずご連絡を
お願い致しますm(__)m

来月からのイベントとナイター練習会のお知らせです!
要項をご確認の上お申し込み下さい。


                                (伊藤)

今年もやります!
夏休みキッズ&ジュニア補講券4回券の販売を致します

お友達やご兄弟姉妹で毎週は難しいけどちょっとテニスやってみたいな
という方に最適です(^^)

スクール生の方は夏休みだけもう1クラス増やそうかなというときは
ダブル受講が半額ですので是非ご利用ください。
その際は現金支払いで一か月ずつのお支払いが可能ですので
ご相談下さい。

ぜひご紹介くださいね!

補講券利用後入校された場合は入校金が無料になりますので
この機会に是非お待ちしております(^^)
                             (伊藤)
18日開催予定のメドウスカップ男子ダブルスの大会は
残念ながら5組に満たなかったため中止とさせていただきますm(__)m

なお12時半から貸しコートの予約もを受け付けますので
ご予約の上ご利用下さい。


今後の予定が決まりましたのでご確認下さい。

                            (伊藤)

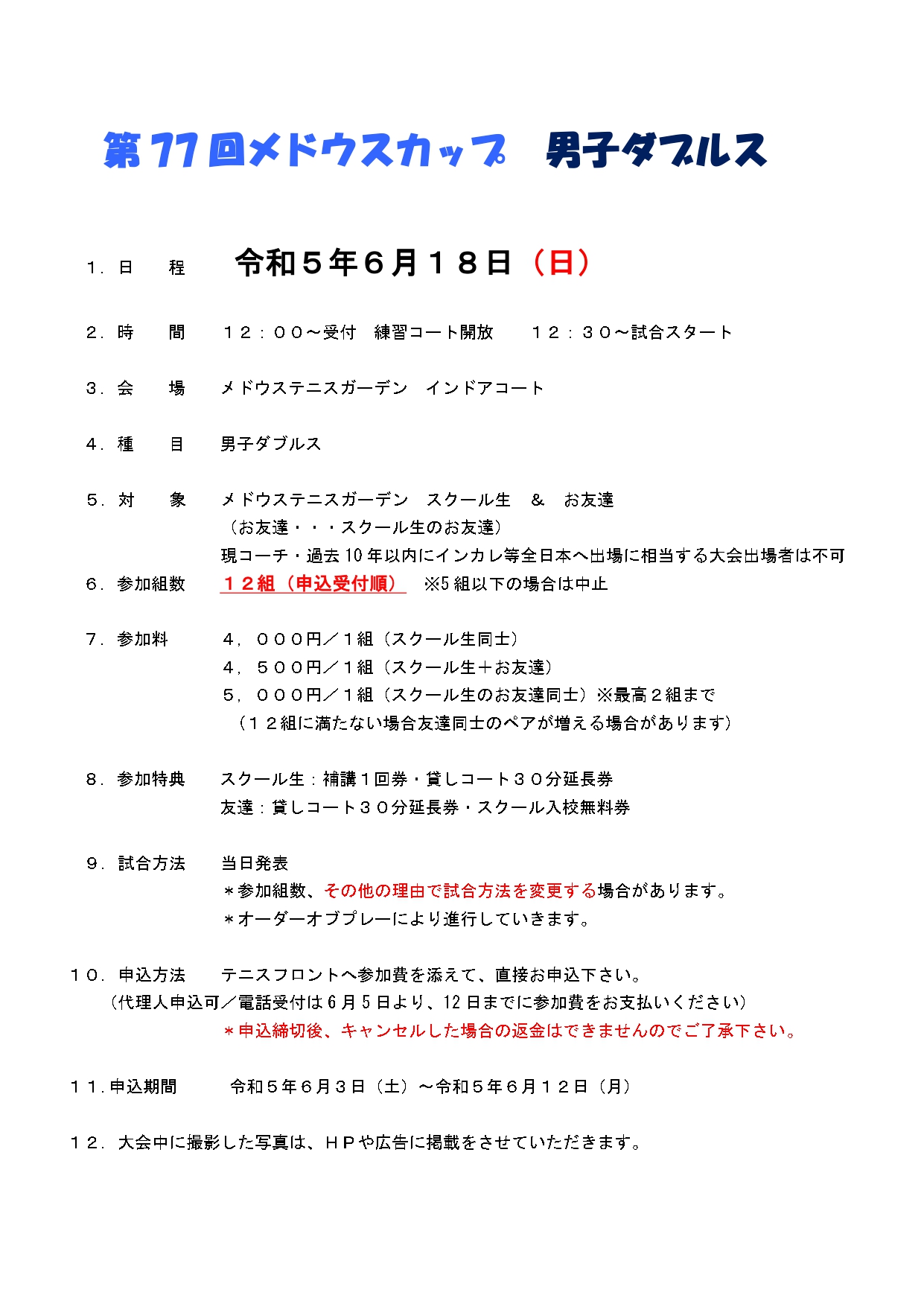
6月18日(日)にメドウスカップ男子ダブルスを
12時半より開催致します

3日より申し込みが始まっておりますがまだまだ
募集中です(^^)

お電話でのお申込みもできますので是非お申し込み下さい

                       (伊藤)
先日お知らせした公式LINEの件ですが
検討した結果公式LINEを撤廃いたしました

今後休校や大会のお知らせはこのホームページ他
Instagram Facebookでお知らせ致しますので
登録を宜しくお願い致します

ご迷惑をおかけしますがご了承願いますm(__)m
カウンター
カレンダー
02 2026/03 04
S M T W T F S
1 2 3 4 5 6 7
8 9 10 11 12 13 14
15 16 17 18 19 20 21
22 23 24 25 26 27 28
29 30 31
フリーエリア
最古記事
ブログ内検索
バーコード

Copyright © メドウステニスガーデン All Rights Reserved.
Material & Template by Inori
忍者ブログ [PR]